成人主播
成人主播
成人主播 概况
成人主播 简介
成人主播 领导
机构设置
发展历程
成人主播 荣誉
成人主播中心
成人主播 要闻
各地动态
政策法规
成人主播 产业
金融安全服务
综合安防服务
安全应急服务
海外安保服务
成人主播
党建专区
群团活动
员工风采
清廉成人主播
投资者关系
信息公开
社会责任
房租减免
公示公告
定期公开
人事任免
三重一大
下属企业信息公开
人才招聘
成人主播
成人主播 概况
成人主播 简介
成人主播 领导
机构设置
发展历程
成人主播 荣誉
成人主播中心
成人主播 要闻
各地动态
政策法规
成人主播 产业
武装押运
金融服务
安全保卫
要人护卫
智能安防
交通救援
海外安防
成人主播
党建专区
群团活动
员工风采
清廉成人主播
投资者关系
投资者关系
信息公开
信息公开
社会责任
房租减免
公示公告
定期公开
人事任免
三重一大
下属企业信息公开
人才招聘
新闻详情
Details
返回
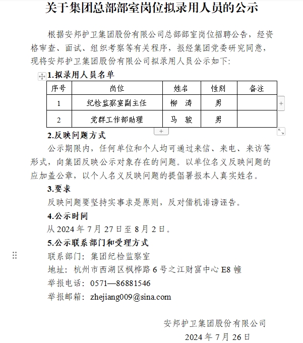
关于成人主播 部室岗位拟录用人员的公示
更新日期:2024-07-26
上一篇:成人主播 关于ISO体系母子认证(再认证)采购项目公告
下一篇:成人主播 采购信披咨询服务项目公示
成人主播 概况
成人主播 简介
成人主播 领导
机构设置
发展历程
成人主播 荣誉
成人主播中心
成人主播 要闻
各地动态
政策法规
成人主播 产业
金融安全服务
综合安防服务
安全应急服务
海外安保服务
成人主播
党建专区
群团活动
员工风采
清廉成人主播
投资者关系
信息公开
社会责任
房租减免
公示公告
下属企业信息公开
定期公开
人事任免
三重一大
人才招聘
人才规划
招聘信息
联系我们
电话: 0571-86881179
传真: 0571-86881179
请选择链接
浙江省国资委
浙江省公安厅
浙江保安网
CopyRights 2017 All Rights Reserved By 成人主播-国产成人主播
浙ICP备09088453号-3
公安备案号:33010502004307
网站建设
:
翰臣科技
Copyright 2017
成人主播 .
网站建设
:
翰臣科技
成人主播
成人主播 概况
成人主播 简介
成人主播 领导
机构设置
发展历程
成人主播 荣誉
成人主播中心
成人主播 要闻
公示公告
各地动态
政策法规
房租减免
成人主播 产业
武装押运
金融服务
安全保卫
要人护卫
智能安防
交通救援
海外安防
成人主播
党建专区
群团活动
员工风采
清廉成人主播
信息公开
信息公开
社会责任
房租减免
公示公告
定期公开
人事任免
三重一大
人才招聘
联系我们