成人主播
成人主播
成人主播 概况
成人主播 简介
成人主播 领导
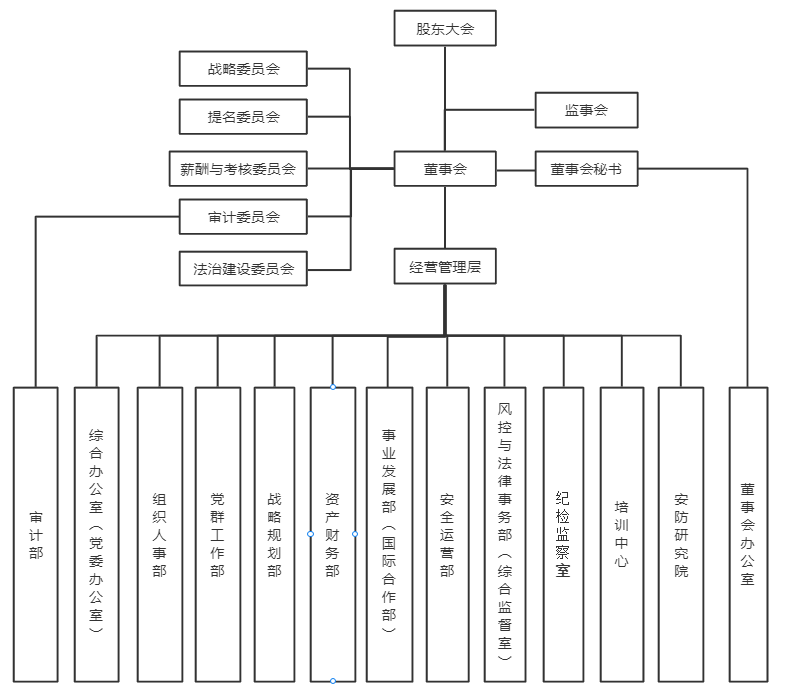
机构设置
发展历程
成人主播 荣誉
成人主播中心
成人主播 要闻
各地动态
政策法规
成人主播 产业
金融安全服务
综合安防服务
安全应急服务
海外安保服务
成人主播
党建专区
群团活动
员工风采
清廉成人主播
投资者关系
信息公开
社会责任
房租减免
公示公告
定期公开
人事任免
三重一大
下属企业信息公开
人才招聘
成人主播
成人主播 概况
成人主播 简介
成人主播 领导
机构设置
发展历程
成人主播 荣誉
成人主播中心
成人主播 要闻
各地动态
政策法规
成人主播 产业
武装押运
金融服务
安全保卫
要人护卫
智能安防
交通救援
海外安防
成人主播
党建专区
群团活动
员工风采
清廉成人主播
投资者关系
投资者关系
信息公开
信息公开
社会责任
房租减免
公示公告
定期公开
人事任免
三重一大
下属企业信息公开
人才招聘
组织机构
Organization
返回
成人主播 概况
成人主播 简介
成人主播 领导
机构设置
发展历程
成人主播 荣誉
成人主播中心
成人主播 要闻
各地动态
政策法规
成人主播 产业
金融安全服务
综合安防服务
安全应急服务
海外安保服务
成人主播
党建专区
群团活动
员工风采
清廉成人主播
投资者关系
信息公开
社会责任
房租减免
公示公告
下属企业信息公开
定期公开
人事任免
三重一大
人才招聘
人才规划
招聘信息
联系我们
电话: 0571-86881179
传真: 0571-86881179
请选择链接
浙江省国资委
浙江省公安厅
浙江保安网
CopyRights 2017 All Rights Reserved By 成人主播-国产成人主播
浙ICP备09088453号-3
公安备案号:33010502004307
网站建设
:
翰臣科技
Copyright 2017
成人主播 .
网站建设
:
翰臣科技
成人主播
成人主播 概况
成人主播 简介
成人主播 领导
机构设置
发展历程
成人主播 荣誉
成人主播中心
成人主播 要闻
公示公告
各地动态
政策法规
房租减免
成人主播 产业
武装押运
金融服务
安全保卫
要人护卫
智能安防
交通救援
海外安防
成人主播
党建专区
群团活动
员工风采
清廉成人主播
信息公开
信息公开
社会责任
房租减免
公示公告
定期公开
人事任免
三重一大
人才招聘
联系我们